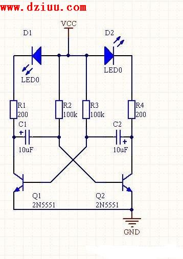
本電路元器件少,制作方便,成功率高,是初學者最佳選擇,但
元器件少的原因和電路設計的特點,無法做出高頻閃光電路,也
說振蕩頻率不會很高,
電路中的C1和C2就可以改變振蕩頻率。從而改變閃光率。 本文由www.zskn.com.cn整理提供,部分內容來源于網絡,如有侵犯到你的權利請與我們聯系更正。
本文由www.zskn.com.cn整理提供,部分內容來源于網絡,如有侵犯到你的權利請與我們聯系更正。

本文地址:http://www.zskn.com.cn/dz/22/20101027211727.shtml
本文標簽:
猜你感興趣:
液晶顯示驅動芯片VK1072B/C/D液晶驅動IC原廠/適用醫用
關鍵詞: 所屬欄目:開關電源電路圖
單路水位檢測芯片VK36W1D單鍵觸控感應芯片
產品特點:VK36W1D具有1個觸摸檢測通道,可用來檢測水從無到有和水從有到無的動作。該芯片具有較高的集成度,僅需極少的外部組件便可實現觸摸按鍵的檢測。 提供了1路開漏輸
關鍵詞: 所屬欄目:元器件知識
三種解決方案為LED照明散熱設計添磚加瓦
關鍵詞: 所屬欄目:led
LED照明燈具散熱,TIR導熱石墨片輕松解決
對于LED來說,散熱系統是必不可少的,所以一個好的導熱介質是決定LED照明好壞的關鍵之一!兆科提供導熱石墨片可使用在LED芯片的背面,另一面貼近散熱片或LED外殼,通過導熱石墨片的高熱傳導將熱量迅速傳導至LED外殼,通過空氣的流動達到導熱散熱效果。
關鍵詞: 所屬欄目:led
LED調光器是怎么調光的?
關鍵詞: 所屬欄目:開關電源電路圖
大功率LED燈散熱為什么離不開導熱硅脂?
為什么要涂覆一層導熱硅脂來提高LED燈具的散熱性能呢?因為LED燈具其主要的散熱方式是通過LED散熱器散熱出去的,而LED芯片所產生的熱量也是一樣,LED芯片首先會把熱量傳導到鋁基板上,再由鋁基板傳導至鋁散熱器上,不過鋁基板往往是通過螺釘的固定在鋁散熱器上的,用這種方法固定起到的結構往往在它們之間形成空氣隙,而空氣的熱阻是超大的,比其他熱阻都要大幾十倍,所以須涂上導熱硅脂來填充空隙以加大接觸面的面積,從而提高熱流通量,減小熱阻,改善LED燈具的整體散熱性能。
關鍵詞: 所屬欄目:led
VK1640電磁爐/冰箱LED 高壓驅動,數碼管LED顯示屏驅動
VK1640是一種數碼管或點陣LED驅動控制專用芯片,內部集成有數據鎖存器、LED 驅動等電路。SEG腳接LED陽極,GRID腳接LED陰極,可支持8SEGx16GRID的點陣LED顯示。適用于小型LED顯示屏驅動。采用SOP28的封裝形式。
關鍵詞: 所屬欄目:元器件知識
LED導熱雙面膠與其他導熱材料相比有哪些優勢呢?
導熱雙面膠是由有機硅材料添加導熱陶瓷粉體和一些玻璃纖維,通過特別工藝生產形成的一款擁有散熱功能的粘接材料。跟導熱石墨的質料昂貴、工藝復雜相比較,LED導熱雙面膠的性價比更高,所以在一般電子元件上就會被普遍使用。和一般的導熱絕緣片相比較,它具備更好的柔軟性還有粘接性,可以更好的貼緊兩界面。
關鍵詞: 所屬欄目:led
導熱雙面膠應用在LED面板燈的操作方法與步驟
導熱雙面膠具有優異的導熱性能、絕緣、兩面具有強粘性,應用于LED燈具上代替了用螺絲固定光源的方式。由于其相比用螺絲固定的方式更為便利,因此廣泛應用于LED面板燈上。
關鍵詞: 所屬欄目:led
LED調光電源和LED調光器有什么區別?
關鍵詞: 所屬欄目:開關電源電路圖
導熱界面材料在LED照明散熱體系的重要性
導熱硅膠片有助于LED燈具及照明制造商更迅速、準確地在形狀復雜的基材上涂布厚度可控的導熱有機硅化合物,同時確保優良的導熱性能、降低生產成本。
關鍵詞: 所屬欄目:led
LED全彩簡易控制器怎么接線?
LED全彩簡易控制器:又稱LED全彩迷你控制器,可以控制器LED全彩燈,變換不同的顯示效果。T1-1000MINI LED全彩控制器:對比普通按鍵式的控制器,增加了藍牙連接功能,可實現
關鍵詞: 所屬欄目:開關電源電路圖
LED調光電源和普通電源有什么區別?
關鍵詞: 所屬欄目:開關電源電路圖
大功率LED調光器如何使用?
關鍵詞: 所屬欄目:開關電源電路圖
LED調光電源怎么接線?
關鍵詞: 所屬欄目:開關電源電路圖
LED調光電源怎么接線?
關鍵詞: 所屬欄目:開關電源電路圖
LED燈條調光器怎么用?
LED燈條調光器是改變LED燈條中光源的光通量、調節照度水平的電器。可以調暗LED燈條的亮度,也可以調整LED燈條亮度不均。LED調光器目前市場上新型的LED燈條調光器為藍牙調光
關鍵詞: 所屬欄目:開關電源電路圖
LED節能燈散熱好幫手——導熱雙面膠
兆科電子導熱雙面膠完全符合LED節能燈散熱需求,在LED燈的PCB板與散熱鋁之間貼上導熱雙面膠,用力按即可,導熱效果比其它導熱材料效果顯著,更節約成本。
關鍵詞: 所屬欄目:led
怎么調節LED燈箱的亮度?
調節LED燈箱的亮度:1.燈箱亮度比較亮,需要進行調暗。2.多個燈箱亮度不均,需要調節到統一的亮度。無論是燈箱亮度調暗還是多個燈箱亮度調整統一,使用LED調光器就可以了,
關鍵詞: 所屬欄目:開關電源電路圖
LED調光器怎么接線?
LED調光器通過改變照明裝置中光源的光通量、調節照度水平,已到達整燈光不同的亮度的目的。目前市場上流行的調光器分為兩種:手動旋鈕式調光器和藍牙調光器。LED調光器手動
關鍵詞: 所屬欄目:開關電源電路圖