3、雙電壓應用
在一些控制電路中,邏輯部分使用典型的5V或者3.3V數字電壓,而功率部分使用12V甚至更高的電壓。兩個電壓采用共地方式連接。
這就提出一個要求,需要使用一個電路,讓低壓側能夠有效的控制高壓側的MOS管,同時高壓側的MOS管也同樣會面對1和2中提到的問題。
在這三種情況下,圖騰柱結構無法滿足輸出要求,而很多現成的MOS驅動IC,似乎也沒有包含gate電壓限制的結構。
三、相對通用的電路
電路圖如下:

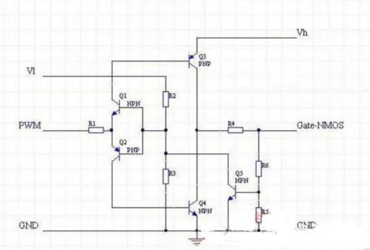
圖1 用于NMOS的驅動電路

圖2 用于PMOS的驅動電路
這里只針對NMOS驅動電路做一個簡單分析:
Vl和Vh分別是低端和高端的電源,兩個電壓可以是相同的,但是Vl不應該超過Vh。
Q1和Q2組成了一個反置的圖騰柱,用來實現隔離,同時確保兩只驅動管Q3和Q4不會同時導通。
R2和R3提供了PWM電壓基準,通過改變這個基準,可以讓電路工作在PWM信號波形比較陡直的位置。
Q3和Q4用來提供驅動電流,由于導通的時候,Q3和Q4相對Vh和GND最低都只有一個Vce的壓降,這個壓降通常只有0.3V左右,大大低于0.7V的Vce。
R5和R6是反饋電阻,用于對gate電壓進行采樣,采樣后的電壓通過Q5對Q1和Q2的基極產生一個強烈的負反饋,從而把gate電壓限制在一個有限的數值。這個數值可以通過R5和R6來調節。
最后,R1提供了對Q3和Q4的基極電流限制,R4提供了對MOS管的gate電流限制,也就是Q3和Q4的Ice的限制。必要的時候可以在R4上面并聯加速電容。
這個電路提供了如下的特性:
1,用低端電壓和PWM驅動高端MOS管。
2,用小幅度的PWM信號驅動高gate電壓需求的MOS管。
3,gate電壓的峰值限制
4,輸入和輸出的電流限制
5,通過使用合適的電阻,可以達到很低的功耗。
6,PWM信號反相。NMOS并不需要這個特性,可以通過前置一個反相器來解決。
在設計便攜式設備和無線產品時,提高產品性能、延長電池工作時間是設計人員需要面對的兩個問題。DC-DC轉換器具有效率高、輸出電流大、靜態電流小等優點,非常適用于為便攜式設備供電。目前DC-DC轉換器設計技術發展主要趨勢有:
(1)高頻化技術:隨著開關頻率的提高,開關變換器的體積也隨之減小,功率密度也得到大幅提升,動態響應得到改善。小功率DC-DC轉換器的開關頻率將上升到兆赫級。
(2)低輸出電壓技術:隨著半導體**技術的不斷發展,微處理器和便攜式電子設備的工作電壓越來越低,這就要求未來的DC-DC變換器能夠提供低輸出電壓以適應微處理器和便攜式電子設備的要求。
這些技術的發展對電源芯片電路的設計提出了更高的要求。首先,隨著開關頻率的不斷提高,對于開關元件的性能提出了很高的要求,同時必須具有相應的開關元件 驅動電路以保證開關元件在高達兆赫級的開關頻率下正常工作。其次,對于電池供電的便攜式電子設備來說,電路的工作電壓低(以鋰電池為例,工作電壓 2.5~3.6V),因此,電源芯片的工作電壓較低。
MOS管具有很低的導通電阻,消耗能量較低,在目前流行的高效DC-DC芯片中多采用MOS管作為功率開關。但是由于MOS管的寄生電容大,一般情況下NMOS開關管的柵極電容高達幾十皮法。這對于設計高工作頻率DC-DC轉換器開關管驅動電路的設計提出了更高的要求。
在低電壓ULSI設計中有多種CMOS、BiCMOS采用自舉升壓結構的邏輯電路和作為大容性負載的驅動電路。這些電路能夠在低于1V電壓供電條件下正常 工作,并且能夠在負載電容1~2pF的條件下工作頻率能夠達到幾十兆甚至上百兆赫茲。本文正是采用了自舉升壓電路,設計了一種具有大負載電容驅動能力的, 適合于低電壓、高開關頻率升壓型DC-DC轉換器的驅動電路。電路基于Samsung AHP615 BiCMOS工藝設計并經過Hspice仿真驗證,在供電電壓1.5V ,負載電容為60pF時,工作頻率能夠達到5MHz以上。
容-源-電-子-網-為你提供技術支持本文地址:http://www.zskn.com.cn/Components/15501118423138.shtml
本文標簽:
猜你感興趣:
PL3902 30V N通道MOSFET
關鍵詞: 所屬欄目:元器件知識
TDM3478 N-通道增強模式MOSFET芯片
概述
TDM3478使用先進的溝槽技術,提供優良的RDS(ON)和低柵極電荷。該設備適用于作為負載開關或在PWM應用程序中使用。
關鍵詞: 所屬欄目:集成塊資料
HT7181 3.7V/7.4V升16V內置MOS大功率升壓IC解決方案
DC-DC升壓電路在電子電路中是很常見的,無論是匹配不同器件的工作電壓需要還是為了提高足夠的輸出功率,都必須用到升壓電路。特別是便攜式的電子產品,電源是電池供電,如單
關鍵詞: 所屬欄目:電源電路
HT7180 3.7V升12V/2A內置MOS大電流升壓IC解決方案
針對升壓值13V以下的DC-DC升壓應用需求,推廣一款集成10A開關管的12.8V輸出、大電流非同步DC-DC升壓IC:HT7180。HT7180采用獨到的電路研發技術以及先進的半導體工藝制程,基于SOP8封裝,工作效率高達90%以上,無需外加散熱器,3.7V輸入升壓到12V,可穩定輸出2A電流。
關鍵詞: 所屬欄目:電源電路
HT7179 12V升24V內置MOS大電流升壓IC解決方案
深圳市永阜康科技有限公司針對大功率的DC-DC升壓應用需求,推廣一款集成15A開關管的26.8V、120W輸出、大電流非同步DC-DC升壓IC-HT7179。HT7179采用獨到的電路研發技術以及先進的半導體工藝,重載時高達93%以上的工作效率,無需外加散熱器,升壓到26.8V,可穩定輸出120W。
關鍵詞: 所屬欄目:電源電路
MOSFET的擊穿有哪幾種?
Source、Drain、Gate —— 場效應管的三極:源級S、漏級D、柵級G。(這里不講柵極GOX擊穿了啊,只針對漏極電壓擊穿)
先講測試條件,都是源柵襯底都是接地,然后掃描漏極電壓,直至Drain端電流達到1uA。所以從器件結構上看,它的漏電通道有三條:Drain到source、Drain到Bulk、Drain到Gate。
關鍵詞: 所屬欄目:元器件知識
MOSFET和三極管ON狀態的區別?
三極管ON狀態時工作于飽和區,導通電流Ice主要由Ib與Vce決定,由于三極管的基極驅動電流Ib一般不能保持恒定,因而Ice就不能簡單的僅由Vce來決定,即不能采用飽和Rce來表示(因Rce會變化)。由于飽和狀態下Vce較小,所以三極管一般用飽和Vce表示。
關鍵詞: 所屬欄目:元器件知識
MOS管驅動是指什么
在MOS管的結構中可以看到,在GS,GD之間存在寄生電容,而MOS管的驅動,實際上就是對電容的充放電。對電容的充電需要一個電流,因為對電容充電瞬間可以把電容看成短路,所以瞬間電流會比較大。選擇/設計MOS管驅動時要注意的是可提供瞬間短路電流的大小。
關鍵詞: 所屬欄目:元器件知識
光耦驅動芯片實現IGBT驅動電路的應用方案
光耦驅動芯片HCPL-316J是Agilent公司[編者注:2014年8月更名為keysight(是德)公司]生產的柵極驅動電路產品之一,可用于驅動150A/1200V的IGBT,開關速度為0.5?s,有過流
關鍵詞: 所屬欄目:元器件知識
PW2308芯片,N溝道增強型MOSFET
一般說明
PW2308采用先進的溝道技術,提供優秀的RDS(ON)、低柵極充電和低至4.5V的柵極電壓運行。該器件適合用作電池保護或其他開關應用。
特征 VDS=60V,ID=5A
關鍵詞: 所屬欄目:元器件知識
PW2337芯片,P溝道增強型MOSFET
一般說明
PW2337采用先進的溝道技術,提供優秀的RDS(ON),低柵電荷柵極電壓低至4.5V,適用于電池保護或在其他交換應用中。
特征
VDS=-100V,ID=-0.9A
RDS(開)<650m
關鍵詞: 所屬欄目:元器件知識
PW2309芯片,P溝道增強型MOSFET
一般說明
PW2309采用先進的溝道技術,提供優秀的RDS(ON),低柵電荷柵極電壓低至4.5V,適用于電池保護或在其他交換應用中。
特征
VDS=-60V,ID=-3A
RDS(開)<180m&Om
關鍵詞: 所屬欄目:元器件知識
PW2319芯片P溝道增強型MOSFET
一般說明
PW2319采用先進的溝道技術,提供優秀的RDS(ON),低柵電荷柵極電壓低至4.5V,適用于電池保護或在其他交換應用中。
特征
VDS=-40V,ID=-5A
RDS(開)<70m&Ome
關鍵詞: 所屬欄目:元器件知識
IR2110三相橋式電機驅動電路
IR2110采用HVIC和閂鎖抗干擾CMOS制造工藝,DIP14腳封裝。具有獨立的低端和高端輸入通道;懸浮電源采用自舉電路,其高端工作電壓可達500V,dv/dt=±50V/ns,15V下
關鍵詞: 所屬欄目:其他文章
IGBT+IR2110驅動電路圖
IGBT+IR2110驅動電路圖 IR2110驅動IGBT電路如圖所示。電路采用自舉驅動方式,VD1為自舉二極管,C1為自舉電容。接通電源,VT2導通時Cy通過VDt進行充電。這種電路適用于驅
關鍵詞: 所屬欄目:電子基礎
最簡單電磁閥驅動電路圖(三極管驅動)
最簡單電磁閥驅動電路圖(三極管驅動)
直流電磁閥管路中的流體必須和選用的電磁閥系列型號中標定的介質一致。流體的溫度必須小于選用電磁閥的標定溫度。
晶體管(
關鍵詞: 所屬欄目:電子基礎
最簡單電磁閥驅動電路圖(三極管驅動)
最簡單電磁閥驅動電路圖(三極管驅動)
直流電磁閥管路中的流體必須和選用的電磁閥系列型號中標定的介質一致。流體的溫度必須小于選用電磁閥的標定溫度。
晶體管(
關鍵詞: 所屬欄目:led
LT3956恒流驅動電路圖
LT3956恒流驅動電路圖 LT3956,為作為恒定電流和恒定電壓穩壓器工作而設計。它非常適用于驅動大電流LED以及給電池和超級電容器充電。其4.5V至80V輸入電壓范圍使其非常適用
關鍵詞: 所屬欄目:集成塊資料
555逆變驅動電路圖-最簡單12v轉220v逆變器制作
555逆變驅動電路圖-最簡單12v轉220v逆變器制作
關鍵詞: 所屬欄目:逆變器電路圖
MOSFET管功率放大電路
此電路圖是用功率MOSFET管構成的功率放大器電路。電路中差動第二級采用型號為2SJ77的MOSFET,電流鏡像電路采用2SK214。其工作電流為6mA,但電源電壓較高(±50V),晶體管會發熱,因此要接入小型散熱器。 :
關鍵詞: 所屬欄目:音頻功放電路