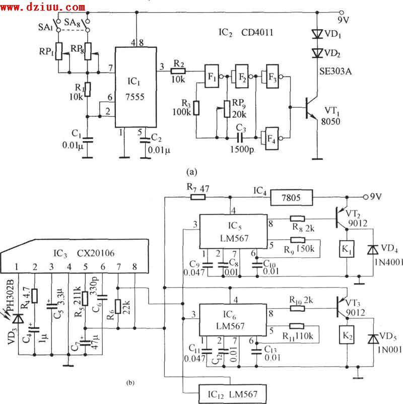
(a)圖是紅外發射電路 本文由www.zskn.com.cn整理提供,部分內容來源于網絡,如有侵犯到你的權利請與我們聯系更正。
其中由集成電路7555、cd4011組成。本文由www.zskn.com.cn整理提供,部分內容來源于網絡,如有侵犯到你的權利請與我們聯系更正。
(b)圖是紅外接收,通道譯碼與執行電路
電路中由CX20106、LM567組成。元器件少,方便制作。電路圖如下:

本文地址:http://www.zskn.com.cn/dz/22/20101216194807.shtml
本文標簽:
猜你感興趣:
簡易遙控開關電路圖大全
無
一款遙控車電路圖(接收、發射)
無
介紹紅外燈遙控開關電路圖
無
555自制無線遙控器電路圖
無
LM567制作紅外線遙控開關電路圖
無
555占空比無線遙控器電路圖
無
200米遙控電路圖
無
介紹遙控玩具車電路圖
無
無線遙控器電路圖
無
紅外線遙控無線耳機電路圖
無
轉:八通道紅外遙控電路圖
無