LM324和CD4027構成的聲音操作觸發器電路 <<版權聲明:本文由容源電子網(www_dziuu_com)整理提供,部分內容來源于網絡,如有侵犯到你的權利請與我們聯系更正。》
這里是其中一個觸發器IC的輸出引腳的
,可以切換使用的聲音的電路。用于電容話筒拾取的聲音。 <<版權聲明:本文由容源電子網(www_dziuu_com)整理提供,部分內容來源于網絡,如有侵犯到你的權利請與我們聯系更正。》
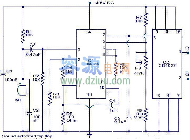
前兩個運算放大器IC1的LM324是使用電容式麥克風拾取的聲音放大。第三OPAMP里面的LM 324是有線水平檢測。當過電壓產生的聲音水平超過第三OPAMP 5腳的基準電壓,其輸出(7腳)為高電平時,觸發觸發器IC1的光盤4027.As結果的
光盤4027(引腳1和引腳2)的輸出引腳切換為每個爆裂聲。
電路圖與零件清單
<<版權聲明:本文由容源電子網(www_dziuu_com)整理提供,部分內容來源于網絡,如有侵犯到你的權利請與我們聯系更正。》

注意事項
質量好的印刷電路板組裝的電路。
該電路可從三個1.5伏電池串聯供電。
安裝在持有該集成電路。
的電容
額定10V。
麥克風貨幣供應量M1是一個電容式麥克風。
電路的靈敏度可以通過不同的預設R9的
。 <<版權聲明:本文由容源電子網(www_dziuu_com)整理提供,部分內容來源于網絡,如有侵犯到你的權利請與我們聯系更正。》
本文地址:http://www.zskn.com.cn/dz/23/2011930191456.shtml
本文標簽:
猜你感興趣:
LM324和CD4027構成的聲音操作觸發器電路
無