圖中R1、R2是輸入落地電阻,C2是直流反饋電容,接地點是小信號地,標記為藍色;C3、C4、C6、C7是退耦電容,接地端標記為紅色,屬電源地。正確的接地方式為:三個小信號接地點可混合在一條地線上,四個電源地匯集為另一條地線,電源地與小信號地在總接地點處匯合,除總接地點外,兩種地不得有其他連通點。

本文地址:http://www.zskn.com.cn/gongfangdianlu/y/158025865LM1875.shtml
本文標簽:
猜你感興趣:
小電機噪音大解決辦法
小電機噪音大解決辦法 小型化是許多行業持續關注的問題,也是近年來的主要趨勢之一,從手工工具到桌面和工廠設備,無論是用于生產、測試還是日常實驗室使用,運動和定位系
關鍵詞:電機控制 所屬欄目:其他文章
多媒體有源音箱電路設計
本音箱的高、寬、深分別為280mm×120mm×170mm(內部有效容積約3.4L)。板材為厚15mm的中密度板。左右聲道音箱前面板尺寸如圖所示。倒相孔設在箱體背面上方,長度為68mm,由于倒相管在音箱背面,所以擺放時音箱后
關鍵詞: 所屬欄目:音頻功放電路
基于TDA1521的立體聲一體化有源音箱電路
基于TDA1521的立體聲一體化有源音箱電路如圖。有源音箱是功放和無源音箱的有機結合體,在多媒體上得到廣泛應用。有源音箱省去功放外殼,節省空間,減少外接線路,省去與VCD等音源所重復的功能和電路(如卡拉OK電
關鍵詞: 所屬欄目:音頻功放電路
基于TDA2822M的小功率有源音箱電路
TDA2822M是一片非常經典的優秀音頻功率放大集成電路,它廣泛用于便攜式收錄機中,在一些功率稍大的,尤其是帶有機身揚聲器的隨身聽中也可以經?吹絋DA2822M的身影! DA2822M的標稱輸出功率(1KHz,8Ω,9V,
關鍵詞:功放集成電路 所屬欄目:音頻功放電路
分享lm1875經典功放電路圖
LM1875是一款功率放大集成塊,它在使用中外圍電路少,而且有完善的過載保護功能。 它為五針腳形狀, 一針腳為信號正極輸入 二針腳為信號負極輸入三針腳接地,四針腳電源正極輸入,五針腳為信號輸出 LM1875制作功
關鍵詞: 所屬欄目:音頻功放電路
LM1875T聲道有源音箱功放電路
功率放大器簡稱功放,俗稱“擴音機”,是音響系統中最基本的設備,它的任務是把來自信號源(專業音響系統中則是來自調音臺)的微弱電信號進行放大以驅動揚聲器發出聲音 有源音箱(Active Speaker)又稱為“主
關鍵詞: 所屬欄目:音頻功放電路
噪音發生器
晶體管連接的齊納管擊穿用于噪音產生。擊穿機制是隨機的,電壓有高源阻抗。通過應用運放器作為高阻抗,獲得高交流增益放大器,低阻抗大信號噪音源。這個100K電位器用于通過變換增益(從40到20)來設置噪音。 :
關鍵詞: 所屬欄目:音頻功放電路
噪音產生電路
齊納二極管是一個在反轉偏置模式下的整流器,它被連接到寬帶RF放棄大輸入電路上。這個噪音被放大并應用到級聯寬帶放大器,晶體管Q2和Q3。 :
關鍵詞: 所屬欄目:音頻功放電路
精密參考的低噪音緩沖參考電路
該電路可提供3路預設電流,這些電流一直是固定的,盡管環境溫度和線電壓會發生變化。ZD1產生用于IC1的同相輸入的溫度穩定的參考電壓。來自輸出的100%的反饋可用于反相輸入中,用來保持Q2的發射極的電壓和同相輸入
關鍵詞: 所屬欄目:音頻功放電路
噪音盒電路(一)
電路說明:輸入信號經過晶體管時會放大。失真輸出然后被兩個二極管夾合,高頻噪音被電路通過500pF的電容器過濾。正常情況下,1M的滑動變阻器可調整噪音,使其強度從最大降到沒有。 :
關鍵詞: 所屬欄目:音頻功放電路
噪音盒電路5
電路說明:晶體管Q1和Q2可放大輸入信號,當用在一個電吉他時,由于增益太大,所以輸入超載。RV1調整現存的反饋數量,增強電壓增益,于是輸出相當于一個四方的輸入信號。四方的數量會隨著RV1的變化而變化。 :
關鍵詞: 所屬欄目:音頻功放電路
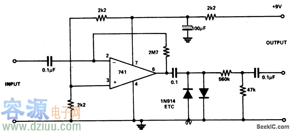
吉他噪音電路
電路說明:741電路的最大增益為20000,但是該電路的設計卻使增益為2700000,然后引起輸出的失真。這場失真引起噪音效應。兩個二極管夾住輸出以降低電平,同時這兩個二極管受分倍器的影響變低。由于夾合會產生一種
關鍵詞: 所屬欄目:音頻功放電路
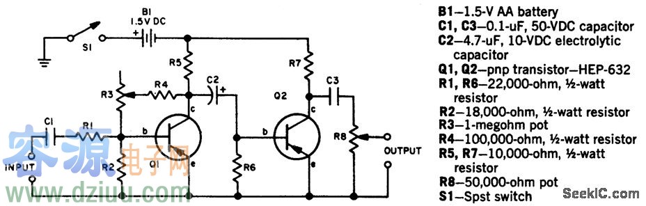
噪音盒電路2
電位計R3控制噪音的大小,R8控制輸出電平。由于噪音不能完全被E3消除,所以要想完全沒有噪音,就需要一個從輸入端到輸出端的旁路開關。 :
關鍵詞: 所屬欄目:音頻功放電路
噪音盒電路1
電路說明:晶體管可放大輸入信號。然后兩個二極管夾住失真輸出,高頻噪音被500 pF的電容從電路中過濾出來。正常條件下,1M的滑動變阻器可調整噪音的強度,使其從最高變到零。 :
關鍵詞: 所屬欄目:音頻功放電路
簡單LM1875多媒體功放電路
LM1875功率較TDA2030及TDA2009都為大,電壓范圍為16~60V.不失真功率為20W(THD=0.08%),THD=1%時,功率可達40W(人耳對THD<10%一下的失真沒什么明顯的感覺),保護功能完善.筆者是一個不錯的選擇. 其接法同TDA2030相
關鍵詞:AV放大器電路功放集成電路 所屬欄目:音頻功放電路
簡單優質有源音箱制作過程
朋友囑托筆者代為選購一款小型有源音箱.縱觀市售產品,雖然琳瑯滿目,但是質量和效果卻令人不敢恭維,無奈之余,只好自己動手. 一、電路選擇和箱體設計 電路(見圖2)采用(NE5532+TDA1521)×2的工作模式,即用NE
關鍵詞: 所屬欄目:音頻功放電路
LM1875功放電路圖、應用電路
LM1875功放電路圖
采用TDA1521有源音箱的制作
無
關鍵詞: 所屬欄目:電子基礎
采用TDA2822M制作三分頻有源音箱
無
關鍵詞: 所屬欄目:電子基礎