電子管,是一種在氣密性封閉容器(一般為玻璃管)中產生電流傳導,利用電場對真空中的電子流的作用以獲得信號放大或振蕩的電子器件。早期應用于電視機、收音機擴音機等電子產品中,近年來逐漸被晶體管和集成電路所取代,但目前在一些高保真音響器材中,仍然使用電子管作為音頻功率放大器件(香港人稱使用電子管功率放大器為"煲膽")。
由于電子管體積大、功耗大、發熱厲害、壽命短、電源利用效率低、結構脆弱而且需要高壓電源的缺點,現在它的絕大部分用途已經基本被固體器件晶體管所取代。但是電子管負載能力強,線性性能優于晶體管,在高頻大功率領域的工作特性要比晶體管更好,所以仍然在一些地方(如大功率無線電發射設備)繼續發揮著不可替代的作用。

本文地址:http://www.zskn.com.cn/gongfangdianlu/y/15873480883732.shtml
本文標簽:
猜你感興趣:
6P14小膽機的簡易制作過程
近年來有將膽管用于電腦的聲卡中,以提高音質。通常欣賞電腦等多媒體音樂放音的音量不大,主要供自己聽音.因此制作一部小功率膽機是比較合適的,不過小功率膽機在聽音時音量開得也較小,樂聲的低頻和力度以及動
關鍵詞: 所屬欄目:音頻功放電路
6P3P單端A類電子管功放電路圖
6P3P單端A類電子管功放電路圖 如圖為6P3P單端A類電子管功放電路圖。VT1、VT2直流通路串聯。VT1構成普通的三極管共陰放大器,VTr2構成陰極輸出器,對VT1而言VT2是一個帶電流負反饋的高阻負載。音頻信號由6N3(3)腳
關鍵詞: 所屬欄目:音頻功放電路
麥景圖MC-275電子管功放電路圖
麥景圖MC-275電子管功放電路圖 如圖為麥景圖MC-275電子管功放電路圖。麥景圖275功放級的功放電子管采用KT88或6550來擔任,每個聲道輸出可達60W,非線性失真不大于1%,頻率響應從20Hz~30KHz,為±0.5dB。 :
關鍵詞: 所屬欄目:音頻功放電路
用EL34-B電子管超線性接法制作單端膽機電路
用EL34-B電子管超線性接法制作單端膽機電路 此線路前級采用6N9P-J接成SRPP線路,但略有改動,設有R4和R6串聯,在R4上形成的信號電壓Eg2經C2引入V2的柵極,調整R4的值可以調整Eg2,R4形成的自給柵負壓E1端為V2陰極
關鍵詞: 所屬欄目:音頻功放電路
多功能電子管麥景圖MC-275功率放大器電路
麥景圖275功放級的功放電子管采用KT88或6550來擔任,每個聲道輸出可達60W,非線性失真不大于1%,頻率響應從20Hz~30KHz,為±0.5dB。 :
關鍵詞: 所屬欄目:音頻功放電路
電子管Dynaco ST70功放電路的基本電路
電子管,是一種在氣密性封閉容器(一般為玻璃管)中產生電流傳導,利用電場對真空中的電子流的作用以獲得信號放大或振蕩的電子器件。早期應用于電視機、收音機擴音機等電子產品中,近年來逐漸被晶體管和集成電路
關鍵詞: 所屬欄目:音頻功放電路
合并式單端A類電子管功放電路設計
如圖所示為合并式單端A類電子管功放電路圖,本電路輸出功率:8W×2輸出阻抗:4Ω、8Ω輸入靈敏度:l.4V失真系數:2%頻率響應:25Hz-20kHz-3dB。電源功耗:120W。 :
關鍵詞: 所屬欄目:音頻功放電路
直熱式整流電子管燈絲抽頭高壓電路圖
電子管,是一種在氣密性封閉容器(一般為玻璃管)中產生電流傳導,利用電場對真空中的電子流的作用以獲得信號放大或振蕩的電子器件。早期應用于電視機、收音機擴音機等電子產品中,近年來逐漸被晶體管和集成電路
關鍵詞: 所屬欄目:音頻功放電路
直熱式整流電子管燈絲抽頭高壓電路圖
電子管,是一種在氣密性封閉容器(一般為玻璃管)中產生電流傳導,利用電場對真空中的電子流的作用以獲得信號放大或振蕩的電子器件。早期應用于電視機、收音機擴音機等電子產品中,近年來逐漸被晶體管和集成電路
關鍵詞: 所屬欄目:電路圖
簡要介紹電子管威廉姆斯功放的原理及其電路
電子管麥景圖MC-275(McIntosh 275)功率放大器電路圖 電子管馬蘭士一8功放機 電子管金牛VAA 70功放 電子管Dynaco ST70功放 電子管QUADll功放 電子管威廉姆斯功放 :
關鍵詞:功放集成電路 所屬欄目:音頻功放電路
用于電子管功放的高壓倍壓電路原理圖
如圖所示為用于電子管功放的高壓倍壓電路,1100V高壓可供給211、811、845等高屏壓功放管使用。 :
關鍵詞:音響電路圖功放集成電路 所屬欄目:音頻功放電路
分壓式電子管的倒相電路應用
分壓式電子管倒相電路主要由6N1及簡單元件構成! ‰娮庸,是一種在氣密性封閉容器(一般為玻璃管)中產生電流傳導,利用電場對真空中的電子流的作用以獲得信號放大或振蕩的電子器件。早期應用于電視機、收音機擴
關鍵詞: 所屬欄目:音頻功放電路
倒相的自動平衡式電子管電路
電子管,是一種在氣密性封閉容器(一般為玻璃管)中產生電流傳導,利用電場對真空中的電子流的作用以獲得信號放大或振蕩的電子器件。早期應用于電視機、收音機擴音機等電子產品中,近年來逐漸被晶體管和集成電路
關鍵詞: 所屬欄目:音頻功放電路
電子管免調試自偏壓方式功放電路
電子管,是一種在氣密性封閉容器(一般為玻璃管)中產生電流傳導,利用電場對真空中的電子流的作用以獲得信號放大或振蕩的電子器件。早期應用于電視機、收音機擴音機等電子產品中,近年來逐漸被晶體管和集成電路
關鍵詞: 所屬欄目:音頻功放電路
電子管輸入電壓放大的輸入方式示意圖
如圖所示:電子管輸入電壓放大器根據輸入阻抗的不同,可分為高阻抗輸入與低阻抗輸入兩種方式。其輸入方式主要按各種音源設備對負載阻抗匹配要要求來決定的! 「咦杩馆斎敕绞剑阂话阕鳛榈囊粼丛O備如CD、VCD、
關鍵詞: 所屬欄目:音頻功放電路
關于電子管功放前級放大器電路的介紹
為了減小電感線圈的體積和直流電阻,又不出現失真,電感線圈采用了導磁率低的磁芯T-157系列磁芯。若買不到該系列的磁芯,可以用常用的T106A及T106-26鐵氧體磁芯代替。 :
關鍵詞: 所屬欄目:音頻功放電路
簡單介紹關于電子管功放的OTL功放電源電路圖
對于電子管OTL功放的輸出級,不是所有功率電子管均能適用。必須選用符合條件的功率電子管才能取得良好的效果。 :
關鍵詞: 所屬欄目:音頻功放電路
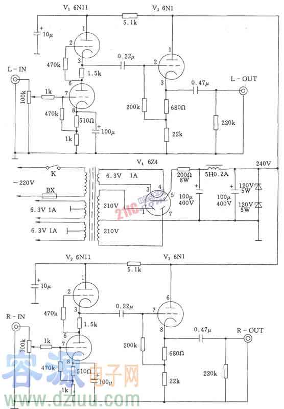
電子管小功放兩用電路
功率放大器簡稱功放,俗稱“擴音機”,是音響系統中最基本的設備,它的任務是把來自信號源(專業音響系統中則是來自調音臺)的微弱電信號進行放大以驅動揚聲器發出聲音。既有擴音機功能又有耳級功能的電路則是上
關鍵詞: 所屬欄目:音頻功放電路
用雙三極管ECC822電子管設計的OTL耳機放大器電路
如圖所示電路,用雙三極管ECC82(相當于E802C、E82CC、與北美12AU7、國產6N10型)作為放大器。此類管子l有指標優良和使用壽命長的特點。前置放大器要產生足夠的信號幅度去驅動耳機。管腳1、2、3、的三極管部分放大
關鍵詞: 所屬欄目:音頻功放電路
6L6 A類電子管推挽功放電路的介紹
當推免功放級的負載阻抗取5KΩ時,6L6功放管在A類推免狀態下,屏極電壓取280V,零信號至滿信號時屏極電流變化為120~140mA,輸出功率為15W。如用6L6功放管作AB類推免工作時,屏極電壓可取得高一些。當屏壓為360v
關鍵詞: 所屬欄目:音頻功放電路