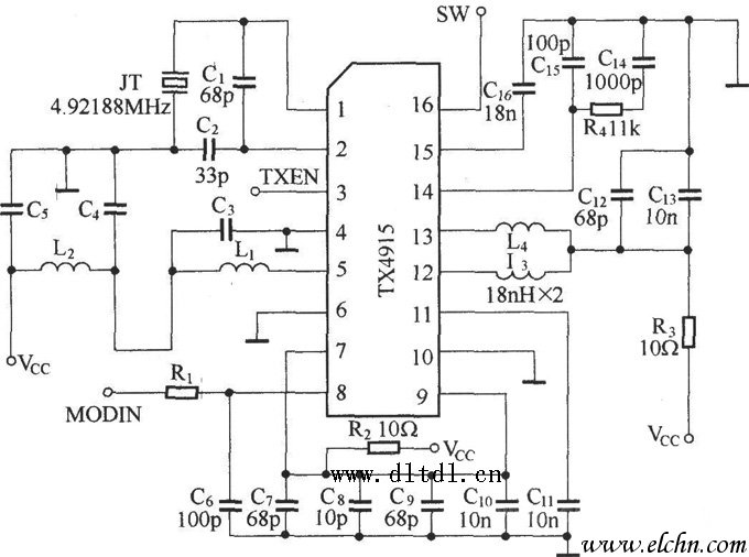
TX4915是一種單片AM/ASK(振幅偏移鍵控)發射集成電路,內部集成了壓控振蕩器(VCO),相位檢波器,分頻選擇器及基準振蕩器晶體管,只要外接一個晶體
組成一個鎖相環(PLL)。工作電壓2.2~5.5V,工作電流12mA,有省電模式,工作頻率100~960MHz。它與RX3310A配套使用。下圖是由TX4915組成的遙控發射電路。 本文由www.zskn.com.cn整理提供,部分內容來源于網絡,如有侵犯到你的權利請與我們聯系更正。
本文由www.zskn.com.cn整理提供,部分內容來源于網絡,如有侵犯到你的權利請與我們聯系更正。

本文地址:http://www.zskn.com.cn/dz/21/2010106192440.shtml
本文標簽:
猜你感興趣:
由TX4915組成的遙控發射電路
無
自制無線遙控器電路圖
無