由于較新的應用和系統往往具有多種電壓來為數字信號處理器(DSP),微控制器(μC),現場可編程門陣列(FPGA)和專用集成電路(ASIC)供電,因此現代電源設計必須能夠控制電源開關激活后這些電壓如何以及何時斜坡上升到最終值。
在許多情況下,這些電源還需要能夠提升到負載中存在的預先存在的電壓。一些設計要求電源能夠在最終測試時或在特定時間修改其輸出,以測試系統在電壓,電流以及負載功率的最壞情況變化的指定容差范圍內的負載。
許多電源模塊設計人員已將這些解決方案集成到其產品中電源管理集成電路解決方案也可以將這些功能中的一個或多個集成到單個芯片中。在本文中,我們將重點介紹具有集成設計解決方案的電源模塊。
邊緣化
為了測試電源在電源電壓波動時的穩健性,應在最壞情況下的電源電壓范圍內動態測試負載電路 - 此功能定義為裕量¹。通常,此功能在電信,存儲,網絡和服務器設備的制造階段使用,以便可以評估這些系統的未來可靠性。
在電源模塊的DC/DC轉換器穩壓器部分實現的一些方法是通過數字模擬轉換器(DAC)通常通過數字接口總線改變反饋環路來調節輸出電壓電平。
不同程度的裕度控制包括“通過/失敗”方法,其中所有功率輸出增加或減少±5%,±10%或一些其他選定的余量。有時需要更精細的調整方法,其中輸出電壓以較小的步長遞增或遞減,例如±10或±100 mV,以便更詳細地評估系統性能。
有時使用外部模數轉換器(ADC)來精確測量這些值,但當然,ADC必須使用獨立的電源電壓供電,而不是邊緣電壓或ADC精度可能會受到影響。
在裕度調整期間,還必須禁用任何復位功能,以便系統可以繼續正常運行,否則系統可能會在裕量測試期間復位。電源模塊設計人員必須考慮所有這些問題。
艾默生網絡能源公司擁有POLA聯盟模塊PTH05060系列,具有上限/下限控制和預偏置啟動功能。德州儀器(TI)也提供POLA部件;這些引腳與其他POLA模塊兼容 - 指定為PTH05060WAD,這里我們鏈接到它們的通孔版本,但它們也有表面貼裝版本。
對于這些類型的電源模塊,通常有一個外部電阻,它是內部連接到模塊內部電路VOUT的分壓電路的一部分。通過數據手冊中的公式選擇該外部電阻,以設置功率模塊的輸出電壓。
PTH系列電源模塊包含用于執行輸出電壓裕度的電路。提供兩個控制輸入,“Margin Up”和“Margin Down”。將Margin-Up控制器連接到地可將模塊的輸出電壓提高5%。同樣,將Margin-Down引腳連接到地會使輸出電壓降低5%。圖1的電路(來自數據手冊)顯示了如何使用輸出裕度功能的示例。只需要兩個低泄漏晶體管(通常是FET)。電阻RD和RU是可選的。如果所需的調整量小于百分之五,則包含它們。

圖1:電源模塊裕量應用電路。 (由德州儀器公司提供。)
預偏置啟動
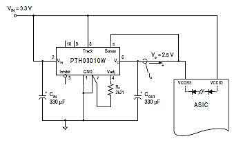
在電源模塊輸出完全激活之前,當負載上存在外部電壓時,會出現這種情況。這通常發生在復雜的數字系統中,當來自另一個電源的電流通過雙供電邏輯組件(例如ASIC或FPGA)反饋時。另一種可能的路徑可能是通過鉗位二極管作為雙電源上電排序事件的一部分。使用同步整流器的功率模塊設計特別容易受到這種情況的影響。其原因在于,在絕大多數操作系統下,同步整流器驅動器將下沉以及源輸出電流。艾默生網絡能源PTH03010W系列是具有預偏置功能的電源模塊示例(圖2)。

圖2:電源模塊預偏置啟動應用原理圖。
在預偏置啟動期間,輸出電壓上升之前有10 ms的短暫延遲。然后,通常在模塊軟啟動控制下,輸出電壓上升。當輸出電壓上升到“Track”引腳的設定點電壓或電壓時,啟動完成,以最低者為準(圖3)。

圖3:預偏置啟動波形顯示可忽略不計的電流,直到輸出上升到高于反饋二極管DM1和D2的電流。 (德州儀器公司提供。)
總結
在復雜的數字電路解決方案領域,簡單的外部“管理”技術使得一些電源首先打開并最后關閉是不夠的。設計人員需要注意“潛行路徑”,需要使用正確的“軟啟動”對電源進行排序,并對各種電源進行適當的減速,而不會與其他電路需求發生沖突,從而導致系統故障或重啟條件。每種設計都有不同的電源管理需求,可能需要額外的外部解決方案以及電源模塊制造商集成到其產品中的解決方案。仔細預先規劃和理解數字電路需求將阻止在項目結束時進行嚴格的電路重新設計。仔細閱讀設計中使用的所有設備的數據表是必要的。容-源-電-子-網-為你提供技術支持
本文地址:http://www.zskn.com.cn/dz/23/15504517863173.shtml
本文標簽:
猜你感興趣:
PL5358 單電池鋰離子/聚合物電池保護集成電路
關鍵詞: 所屬欄目:元器件知識
PL5353A 單電池鋰離子/聚合物電池保護集成電路
關鍵詞: 所屬欄目:元器件知識
高性能無源晶振選擇YSX211SL晶振 精準穩定的時鐘引領電
在電子領域中,無源晶振是電路系統中重要的時鐘源。針對緊湊的電路布局和高要求的性能,平板FPC 2016無源晶振 YSX211SL以其獨特的特點成為了許多應用場景中的首選。
關鍵詞: 所屬欄目:電子基礎
三種解決方案為LED照明散熱設計添磚加瓦
關鍵詞: 所屬欄目:led
導熱硅膠片是AI智能音響散熱設計的得力幫手
AI智能音箱在電路板上有很多電子元器件,如:主控芯片、內存等這些,它們之間產生的熱量是相當大的,處理解決熱量傳導問題是不可避免的,采取解決方案就是應用導熱硅膠片。在電路板屏蔽罩內部,內存、PMIC、處理器也會使用到導熱硅膠片來加強散熱性能。
關鍵詞: 所屬欄目:電源電路
高性能導熱硅膠片為高品質車載充電器散熱設計提供解決
車載充電器散熱應用的導熱硅膠片需滿足:導熱性能要好、柔軟、耐高溫、耐高低溫、高可靠性且安全環保。兆科電子嚴守品質關,以高標準來嚴格要求自己,在選擇車載充電器導熱界面材料方案也不例外。兆科導熱材料生產廠推薦一款TIF100-02S導熱硅膠片產品,導熱系數為1.5W/mK,耐溫范圍-40 To 160 ℃,可按客戶需求裁切所需尺寸與形狀,滿足高品質車載充電器散熱設計方案。
關鍵詞: 所屬欄目:車載功放電路
pcb制板用什么軟件最好,自學pcb設計必備軟件推薦
很多新手朋友都會問:pcb制板用什么軟件最好,PCB設計常用什么軟件呢?其實,當你打算要學習PCB電路設計之前,你就必須了解一下這行業里面一般使用的是什么軟件是在進行設計,從剛開始就要用最專業的軟件,當然這樣會增加難度,但是當你完全習慣這個軟件之后就會發現其他軟件的不足,下面說為新手朋友們介紹幾款常用設計軟件。希望對大家有幫助。
關鍵詞: 所屬欄目:pcb
微型投影機散熱設計方案應用導熱硅膠片材料
目前微型投影機,均采用LED光源,光源為高亮度RGB三色LED模塊,由于采用紅綠藍三種顏色的LED來形成彩色化,因此其光學架構與傳統投影機有所不同。有時因工作需要,亮度不斷提高,然而亮度越高,投影過程產生熱的就越大,散熱問題就越嚴峻,就越需要有效率的散熱設計。作為導熱材料生產廠家,兆科提供在微型投影機中的應用材料:導熱硅膠片。
關鍵詞: 所屬欄目:其他文章
開關電源散熱設計熱衷于導熱硅膠片的原因及應用方式
在對電源散熱設計時,散熱這一塊就成了電源設計中非常重要的一個環節。電源散熱設計中常用的幾種方法有:使用被動散熱,如:散熱器、冷卻風扇,金屬PCB,導熱材料(導熱硅膠片)等。
關鍵詞: 所屬欄目:開關電源電路圖
發現電子工程師不得不知的十大設計誡條
前不久,發現很早以前印制的冊子,在這些冊子上列出了電子工程師的十誡。現在,就一并翻譯分享給中國電子工程師。這份資料里充滿了智慧,除了幽默的言語外,還有很多非常有用的建議
關鍵詞: 所屬欄目:元器件知識
1V升壓5V和1.5V升壓5V的集成電路芯片
1.5V和1V輸入,要升壓輸出5V的集成電路芯片合適?
干電池標準電壓是1.5V,放電電壓后面在0.9V-1V左右,如果要選用干電池1.5V升壓到5V的合適的芯片,需要滿足低壓1V或
關鍵詞: 所屬欄目:元器件知識
1.5V升壓3V集成電路升壓芯片-PW5100
干電池1.5V升壓3V的升壓芯片,適用于干電池升壓產品輸出3V供電
1.5V輸入時,輸出3V,電流可達500MA。
PW5100是一款效率大、10uA低功耗
PW5100輸入電壓:0.7V-5V
PW51
關鍵詞: 所屬欄目:元器件知識
勒夫邁|灰塵傳感器可監測集成電路生產過程中接觸到的污
隨著科學技術的發展,許多工業產品的生產加工對生產環境的無塵車間工程中含塵濃度提出高的要求,這就需要其生產環境中具有一定的空氣潔凈等級和控制生產過程所需各類相關物質的供應質量。例如,在膠片生產中,膠片若受到了塵埃的污染,將會發生乳劑氧化,活性減弱,pH值變化等,從而影響膠片的感光性能。下面帶大家了解一下灰塵傳感器用于半導體集成電路生產潔凈室中的解決方案。
關鍵詞: 所屬欄目:傳感器技術
TL494芯片設計48V/3A開關電源電路圖
48V3A開關電源電路
TL494是一種固定頻率脈寬調制電路,它包含了開關電源控制所需的全部功能,廣泛應用于單端正激雙管式、半橋式、全橋式開關電源。TL494有SO-16和PDIP
關鍵詞:開關穩壓電源 所屬欄目:開關電源電路圖
集成塊3842引腳功能及內部電路
UC3842是目前流行的電流型PWM信號發生器,具有精度高、電壓穩定、外圍電路簡單、價格低廉等優點,廣泛應用在輸出電壓范圍是4.9~5.1V、功率為20~60W的小型功率開關電源中。Unitrode公司的UC3842是一種高性能固定頻率電流型控制器,包含誤差放大器、PWM比較器、PWM鎖存器、振蕩器、內部基準電源和欠壓鎖定等單元,其結構圖如圖5所示。
關鍵詞: 所屬欄目:元器件知識
可滿足各種測試環境要求的多路信號源的設計
1、 引言隨著測試設備的飛速發展,其性能狀況越來越受到人們的重視,經過一段時間要對測試設備進行檢測。主測試板作為測試設備上的重要部件,它的性能好壞起著重要作用。在
關鍵詞: 所屬欄目:設計編程
基于FPGA器件實現多頻鍵控調制電路的設計和仿真驗證研
數字信號傳輸系統分為基帶傳輸系統和頻帶傳輸系統.頻帶傳輸系統也叫數字調制系統。數字調制信號又稱為鍵控信號,數字調制過程中處理的是數字信號,而載波有振幅、頻率和相
關鍵詞: 所屬欄目:設計編程
tca785集成觸發應用電路
tca785集成觸發應用電路
TCA785可控硅移相觸發器是西門子公司生成的單片可控硅移相觸發電路。它能夠輸出兩路相位差180°的移相觸發脈沖,且觸發脈沖可在0~180°之間
關鍵詞: 所屬欄目:電子基礎
分享高速PCB設計技巧
高速PCB設計技巧 高速PCB設計是指信號的完整性開始受到PCB物理特性(例如布局,封裝,互連以及層堆疊等)影響的任何設計。而且,當您開始設計電路板并遇到諸如延遲,串擾,
關鍵詞: 所屬欄目:pcb
ARM異常中斷的原因及處理措
當ARM異常中斷發生時,系統執行完當前指令后,將跳轉到相應的異常中斷處理程序處執行。當異常中斷處理程序執行完成后,程序返回到發生中斷指令的下條指令處執 行。在進入異
關鍵詞: 所屬欄目:其他文章