電壓跟隨器在現實生活中的應用范圍遠超想象,但對于電壓跟隨器,一般群眾并不了解。前文中,曾對電壓跟隨器的電路、電壓跟隨器的特點加以介紹。本文中,將著重講解電壓跟隨器的主要用途。如果你對本文的內容存在一定興趣,不妨繼續閱讀一下正文哦。
一、電壓跟隨器簡介
電壓跟隨器是共集電極電路,信號從基極輸入,射極輸出,故又稱射極輸出器。基極電壓與集電極電壓相位相同,即輸入電壓與輸出電壓同相,也就是電壓跟隨器的電壓放大倍數恒小于且接近1。當RF=0,R1=∞,即uo=ui,Auf=1這時輸出電壓跟隨輸入電壓作形同的變化,稱為電壓跟隨器。
二、電壓跟隨器特點
電壓跟隨器具有高輸入電阻、低輸出電阻的特點。極端一點理解的話,當輸入阻抗很高時,就相當于對前級電路開路,當輸出阻抗很低時,對后級電路就相當于一個恒壓源,即輸出電壓不受后級電路阻抗影響。一個對前級電路相當于開路,輸出電壓又不受后級阻抗影響的電路當然具備隔離作用,即使前、后級電路之間互不影響。而隔離作用就是將負載對輸入端的影響隔離掉。
電壓跟隨器作用優點介紹

三、電壓跟隨器主要用途在哪里
1、緩沖
在一定程度上可以避免由于輸出阻抗較高,而下一級輸入阻抗較小時產生的信號損耗,起到承上啟下的作用。
2、隔離
由于電壓跟隨器具有輸入阻抗高,輸出阻抗低的特點,使得它對上一級電路呈現高阻狀態,而對下一級電路呈現低阻狀態,常用于中間級,以隔離前后級電路,消除它們之間的相互影響。在HIFI電路中就包含電壓跟隨器,將其置于前級和功放之間,用于消除揚聲器的反電動勢對前級的干擾,使得音質更加清晰。
3、阻抗匹配、提高帶載能力
共集電路的輸入高阻抗,輸出低阻抗的特性,使得它在電路中可以起到阻抗匹配(阻抗從字面上看就與電阻不一樣,其中只有一個阻字是相同的,而另一個抗字呢?簡單地說,阻抗就是電阻加電抗,所以才叫阻抗;周延一點地說,阻抗就是電阻、電容抗及電感抗在向量上的和。在直流電的世界中,物體對電流阻礙的作用叫做電阻,世界上所有的物質都有電阻,只是電阻值的大小差異而已。電阻小的物質稱作良導體,電阻很大的物質稱作非導體,而最近在高科技領域中稱的超導體,則是一種電阻值幾近于零的東西。但是在交流電的領域中則除了電阻會阻礙電流以外,電容及電感也會阻礙電流的流動,這種作用就稱之為電抗,意即抵抗電流的作用。
電容及電感的電抗分別稱作電容抗及電感抗,簡稱容抗及感抗。它們的計量單位與電阻一樣是歐姆,而其值的大小則和交流電的頻率有關系,頻率愈高則容抗愈小感抗愈大,頻率愈低則容抗愈大而感抗愈小。此外電容抗和電感抗還有相位角度的問題,具有向量上的關系式,因此才會說:阻抗是電阻與電抗在向量上的和)的作用,能夠使得后一級的放大電路更好的工作。舉一個應用的典型例子:電吉他的信號輸出屬于高阻,接入錄音設備或者音箱時,在音色處理電路之前加入這個電壓跟隨器,會使得阻抗匹配,音色更加完美。
四、電壓跟隨器的應用
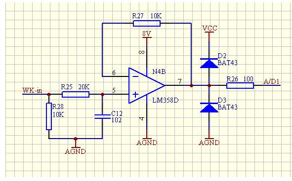
1、關于AD前面的電壓跟隨器

R25的作用是消反射的,運放的5、6角理論上是電壓相同的,且輸入阻抗是無窮大!那么輸入信號的電流主要是通過R28流入地,也就是輸入點的電壓在WK-in點形成,理論上不會有電流流入R25,如果沒有R25那么信號就會100%反射到WK-in上,如果信號源的內阻非常的大,也就是帶載的能力很差,反射的信號就會在R28的輸入點附近形成很強的發射震蕩也就是“回音”這樣的噪聲經過放大就會使輸出信號質量很差,R25和C12的接入可以把在5pin的反射信號有效地吸收,高頻的反射信號通過C12泄放到地(AGND)R25把反射的信號阻隔在5pin的輸入端。
那么R25為什么是20K呢?這個可能是經驗值,R25大了就會影響到5pin的信號強度畢竟運放不是理想的在說也同樣會反射大量的信號,小了就像導線一樣不能阻擋反射信號。通常會取到R28的2-3倍這個樣子。R28、R25、R27的選取和運放的工作阻抗有關。D2、D3靜電鉗位,100ohm電阻不是阻抗匹配!通常的電路都有內阻,一般的數字電路的普遍內阻在100ohm左右,也就是VCC 5V的情況下,最大輸出電流時50mA的樣子,所以電路中常用100ohm的電阻來消反射。這樣的電路中的輸出功率最大也就是阻抗匹配!電流也最大。容-源-電-子-網-為你提供技術支持
本文地址:http://www.zskn.com.cn/dz/26/15749219343514.shtml
本文標簽:
猜你感興趣:
高精準360°全景環視機器人 穩定的寬電壓有源晶振 YSO
YSO110TR采用主流封裝尺寸3.2*2.5mm,供應穩定,性價比高,使其在智能機器人的集成和布局上更加便捷。同時,它具備寬電壓范圍1.8V-3.3V
關鍵詞: 所屬欄目:電子基礎
高精度保障 智能機器人的“心臟”:寬電壓有源晶振YSO
寬電壓有源晶振 YSO110TR的優勢在于其高精度和穩定性。擁有8MHz的頻率輸出,全溫范圍內總頻差僅為±30PPM,YSO110TR保證了機器人系統的高精度控制和穩定運行。無論在-40~+85℃的嚴苛溫度環境下,晶振都能保持穩定的性能,為智能機器人的高精度運動和計算提供可靠的時鐘信號。
關鍵詞: 所屬欄目:電子基礎
溫度采集器選YXC揚興科技:YSO110TR低啟動時間與多電壓
作為溫度采集器的關鍵組成部分之一,晶振在保證采集器的精確性和可靠性方面發揮著重要的角色。在這一背景下,YXC揚興科技推出了旗下的產品系列之一——YSO110TR寬電壓有源晶振,為溫度采集器行業提供了高品質的解決方案。
關鍵詞: 所屬欄目:電子基礎
性能高的服務器—寬電壓有源晶振YSO110TR 25MHZ
YSO110TR寬電壓有源晶振是服務器中不可或缺的關鍵組件,其高精度、高穩定性、多電壓兼容性和工業級耐溫特性,使其成為服務器領域的優質選擇。無論是拼接屏控制器、充電樁、光伏逆變器、360后視鏡、攝像頭、手機屏、筆電顯卡、交換機、路由器還是光模塊等應用,YSO110TR都能為服務器提供卓越的性能和可靠性保障,助力服務器行業不斷發展進步。
關鍵詞: 所屬欄目:電子基礎
PS3120A 低噪聲開關電容器電壓雙倍器
關鍵詞: 所屬欄目:元器件知識
抗振動可兼容多電壓的有源晶振 YSO110TR應用領域-主機
YSO110TR廣泛應用于各類主機設備,如拼接屏控制器、充電樁、光伏逆變器、360后視鏡、攝像頭、手機屏、筆記本電腦顯卡、交換機、路由器、光模塊等。其出色的性能和穩定性為這些主機設備的工作提供了穩定準確的時鐘源,提高了設備的性能和可靠性。
關鍵詞: 所屬欄目:電子基礎
IU5302 充滿轉燈截止電壓可調的2A單節磷酸鐵鋰電池/鋰
現在市場上常見的充電芯片,恒壓充電電壓(俗稱轉燈電壓、充滿截止電壓等)一般是固定的。如鋰電池的充電管理芯片一般為4.2V,磷酸鐵鋰電池的充電芯片一般為3.6V,無法滿足各種不同類型電池的充電應用。深圳市永阜康科技有限公司總結充電管理芯片的應用痛點,大力推廣一款2A同步降壓型充電管理IC-IU5302,恒壓充電電壓可調(2V-5V)、可以滿足單節磷酸鐵鋰電池、鋰電池及其它類型電池的充電需求。
關鍵詞: 所屬欄目:電源電路
TP8312 滿足0.9V低電壓工作的一節兩節干電池升壓IC解決
深圳市永阜康科技有限公司針對1-2節干電池及鋰電池供電的移動設備應用需求,現在大力推廣一顆具備3uA超低靜態電流、最低啟動電壓0.65V低功耗同步升壓IC-TP8312。
關鍵詞: 所屬欄目:電源電路
負參考電壓電路
這個圖形說明了一個電路,它提供了精確的負參考電壓。為了滿足精度和穩定性要求,它通過使用一個高增益,穩定的反饋升壓電路集成了一個高精確度的正極參考電壓。該升壓電路包括運算放大器
關鍵詞: 所屬欄目:電路圖
PW2606過壓保護芯片,高輸入電壓(OVP)
PW2606是一種前端過電壓和過電流保護裝置。它實現了廣泛的輸入電壓范圍從2.5V到40V。過電壓閾值可在外部編程或設置為內部默認設置。集成功率路徑nFET開關的超低電阻確保了更
關鍵詞: 所屬欄目:元器件知識
PW2606過壓保護IC,前端過電壓和過電流保護裝置
過壓保護IC適用的型號為PW2606。
PW2606是一種前端過電壓和過電流保護裝置。它實現了從2.5V到40V的寬輸入電壓范圍。過電壓閾值可以外部編程或設置為內部默認設
關鍵詞: 所屬欄目:元器件知識
HX-JE芯片輸入電壓2.5v-5v升壓ic
HU3031B是一個具備低噪聲、恒定開關頻率(400KHz)的電容式電壓倍增器。輸入2.5至4.5V,產生恒定的5V輸出電壓,大輸出電流能達到250mA。較少的外部器件(僅有一只自舉電容和
關鍵詞: 所屬欄目:集成塊資料
電子管輸入電壓放大的輸入方式示意圖
如圖所示:電子管輸入電壓放大器根據輸入阻抗的不同,可分為高阻抗輸入與低阻抗輸入兩種方式。其輸入方式主要按各種音源設備對負載阻抗匹配要要求來決定的。 高阻抗輸入方式:一般作為的音源設備如CD、VCD、
關鍵詞: 所屬欄目:音頻功放電路
TDA1521功放電路圖、引腳功能電壓參數
很多朋友在問TDA1521音質怎么樣,也有人問TDA1521的主要參數是什么,筆者為大家收集一些關于TDA1521一些資料,希望對制作功放電路的朋友有幫助。下面主要介紹TDA1521功放電路圖及TDA1521引腳功能電壓和一些參數。
關鍵詞:功放集成電路AV放大器電路 所屬欄目:音頻功放電路
LM1876電路圖、參數及最佳電壓
LM1876是一款高保真音頻功率放大電路,制作方便,元器件很少,只要會看電路圖和焊接的朋友就可以成功制作,下面為大家提供LM1876電路圖及LM1876參數及最佳電壓,希望對愛好者有很好幫助。
關鍵詞: 所屬欄目:音頻功放電路
TDA1013B引腳功能電壓及伴音功放電路
TDA1013B引腳功能電壓:在彩電中,TDA1013B很常見,其功能是伴音功放電路,此集成電路應用16V供電,單聲道音頻信號放大電路,詳細電路圖如下:
關鍵詞:功放集成電路 所屬欄目:音頻功放電路
viper22a引腳功能電壓
viper22a引腳功能電壓;viper22a是單片小功率開關電源。viper22a可以與viper12a代換。但是要注意功率。viper22a具有固定60kHz的開關頻率
關鍵詞:開關穩壓電源穩壓集成電路 所屬欄目:集成塊資料
KA7500B各引腳電壓參考值
KA7500B各引腳電壓參考值 KA7500B是開關電源控制芯片,KA7500B引腳功能在本站一文中詳細介紹過( KA7500B中文資料,引腳功能圖),需要的朋友可以看下。今天給大家介紹KA75
關鍵詞:穩壓電源開關穩壓電源穩壓集成電路 所屬欄目:集成塊資料
交流電壓電機驅動的數字隔離
隔離是交流電壓電機驅動不可分割的一部分。電氣隔離的方法有多種——主要采用光耦合器和數字隔離器。使用數字隔離器與傳統的光耦合器相比具有數種優勢—&md
關鍵詞:電機控制 所屬欄目:設計編程
PIC16F874設計的電壓輸出式集成濕度傳感器電路
基于PIC16F874設計的電壓輸出式集成濕度傳感器電路如圖。 該儀表采用+5V電源,配4只共陰極LED數碼管。 電路中共使用了3片IC:IC1為HM1500/1520型濕度傳感器,IC2是由美國微芯片公
關鍵詞: 所屬欄目:傳感器技術