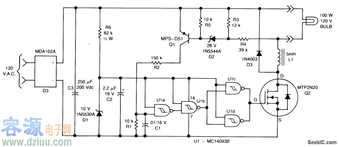
由Q1,Q2和U1組合的磁滯振蕩器,可用來穩定燈的照明。在操作時,全波電橋D3既可用于交流線中,或者是燈的未經調節的直流電,又可用于為四CMOS斯密特觸發器供電的10V齊納二極管中。 :" />

本文地址:http://www.zskn.com.cn/dianlutu/15438055602646.shtml
本文標簽:
猜你感興趣:
工業相機解決方案:低功耗16位數模轉換芯片+負壓線性穩
在工業相機行業中,石英可編程晶振扮演著至關重要的角色。為了滿足不同應用需求,YXC引入了低抖動石英可編程晶振QMEMS振蕩器YSO690PR,為工業相機的穩定運行提供了理想解決方案。
關鍵詞: 所屬欄目:電子基礎
12V轉5V降壓芯片,12V轉3.3V穩壓芯片電路圖
12V轉5V應用中,大多要求會輸出電流高的,穩壓LDO就不能滿足了,需要使用DC-DC降壓芯片來持續穩壓5V,輸出電流1000MA,2000MA,3000MA,5000MA等。不同的輸出電流可以選擇適
關鍵詞: 所屬欄目:元器件知識
鎳氫可充電電池2.4V轉3.3V,2V轉3.3V穩壓供電輸出電路
PW5100可以實現2.4V轉3.3V,2V轉3.3V的穩壓電源電路,輸出電流500MA.靜態電流10uA,SOT23-5封裝。輸出紋波低,輕載性能高(輕載電感推薦6.8UH-10UH).PW5100 是一款高
關鍵詞: 所屬欄目:元器件知識
1V轉5V芯片,三個元件即可組成完整的穩壓方案
1V低電壓要轉成5V的電壓,需要1V轉5V的芯片,由于1V輸入,所以不需要指望能輸出多大的電流,壓差和1V的供電電壓意味著供電電流也是無法做大的了。一般1V轉5V的輸出電流在
關鍵詞: 所屬欄目:元器件知識
1V轉3.3V穩壓供電的芯片電路圖
1V轉3.3V供電是簡單的,僅需要一個芯片和三個外圍元件即可組成這樣的一個1V轉3.3V的電路圖和升壓電路了。可以持續穩定地供電3.3V給模塊或者MCU燈電路。讓后端工作穩定,同
關鍵詞: 所屬欄目:元器件知識
1.5V轉3V電源芯片,1.5V轉3V穩壓芯片
1.5V干電池的供電電壓一般是0.9V-1.6V左右,因為供電電壓不穩,所以需要1.5V轉3V的穩壓電源芯片,當0.9V-1.6V輸入電壓時,輸出電壓能穩定3V輸出,給模塊供電,MCU供電,LED
關鍵詞: 所屬欄目:元器件知識
1.2V轉5V穩壓芯片,低功耗電路
PW5100具有將低輸入電壓0.7V-5V之間的范圍,升壓型,升壓到5V的穩定電壓輸出。
可以使其鎳氫電池1.2V穩定輸出5V的1.2V轉5V芯片。
PW5100具有極低的輸入靜態功耗,1.
關鍵詞: 所屬欄目:元器件知識
PW5100-1.5V升3.3V芯片電路圖,穩壓3.3V供電MCU模塊等
干電池1.5V可以升到3.3V,通過PW5100干電池升壓IC,于外圍3個元件:2個電容和一個電感即可組成1.5V升3.3V的電路系統。
關鍵詞: 所屬欄目:電路圖
PW5100-1.2V升3.3V芯片,大電流,應用MCU供電,3.3V穩
MCU供電一般是2.5V-5V之間等等都有,1.2V需要升到3.3V的升壓芯片來穩壓輸出3.3V給MCU供電。
同時1.2V的輸入電壓低,說明供電端的能量也是屬于低能量的,對于芯片自身供貨是也要求高。可以滿足的升壓芯片,就PW5100來滿足要求了。
關鍵詞: 所屬欄目:電路圖
LA6350大功率開關穩壓電源電路圖
LA6350大功率開關穩壓電源電路圖 電路如圖所示,電路采用該芯片制作的輸出電流可達10A,輸出電壓在5-12V內可調的實用大功率開關型穩壓電源。其工作原理為:220V交流電源經
關鍵詞:可調穩壓電源開關穩壓電源 所屬欄目:開關電源電路圖
穩壓器常見故障及排除方法
一、有電壓輸出但不穩壓(電壓表指示不穩定) 1.電壓表壞或不準確 排除:用萬用表測量輸出電壓,確定電壓表是否指示準確,如損壞或不準確予以更換。 2.輸入電壓
關鍵詞: 所屬欄目:電子基礎
穩壓器的兩個選項方案及注意事項
1、容量安全系數 交流穩壓電源是以輸出視在功率(kVA)為標稱額定容量,而一般情況下負載都不是純電阻性的,即功率因數COS¢≠1,穩壓器實際能輸出的有功功率kW=容量(kV
關鍵詞: 所屬欄目:電子基礎
穩壓器的工作原理及主要技術參數
一、工作原理穩壓器由調壓電路、控制電路、及伺服電機等組成,當輸入電壓或負載變化時,控制電路進行取樣、比較、放大,然后驅動伺服電機轉動,使調壓器碳刷的位置改變,通
關鍵詞: 所屬欄目:電子基礎
LM26001典型應用電路及參數
LM26001芯片介紹 LM26001芯片是一個開關穩壓器應用的高效率的要求與設計的待機模式。該器件具有低電流睡眠模式下維持輕負載條件和電流模式在寬輸入電壓范圍內精確調節控
關鍵詞:開關穩壓電源穩壓集成電路 所屬欄目:集成塊資料
全自動交流穩壓電源電路圖
采用三端穩壓LM317制作的甲類功放電路
LM117/LM317是美國國家半導體公司的三端可調正穩壓器集成電路。我國和世界各大集成電路生產商均有同類產品可供選用,是使用極為廣泛的一類串聯集成穩壓器。它的使用非常簡單,僅需兩個外接電阻來設置輸出電壓。
關鍵詞:三端穩壓電路音頻放大器電路圖 所屬欄目:音頻功放電路
0-30V可調直流穩壓電源
0-30V可調直流穩壓電源
左側(輸入AC)是220伏(初級)18伏(次級)/ 3安培主電源變壓器的次級。來自其次級變壓器的18伏交流電壓由二極管D1,D2,D3和D4整流,這些二極管
關鍵詞: 所屬欄目:電源電路
三端穩壓器引腳判斷方法
三端穩壓器引腳判斷方法
三端穩壓器顧名思義,就是有三個端口的穩壓器,一般是輸入電壓,輸出電壓,地三個端口,只需要外圍簡單幾個電容即可,使用簡單方便。
三端穩
關鍵詞:三端穩壓電路 所屬欄目:電子基礎
用萬用表怎樣判斷7812好壞-測量三端穩壓管好壞方法
用萬用表怎樣判斷7812好壞-測量三端穩壓管好壞方法
三端穩壓管的穩壓效果好,外圍元器件很少,使用很方便, 但是在使用過程中如果散熱沒有做好,三端穩壓管很容
關鍵詞:三端穩壓電路 所屬欄目:電子基礎
12V開關直流穩壓電源電路圖(TWH8778應用電路)
本電路主要應用TWH8778作為控制芯片,首先給大家介紹一下TWH8778集成電路,TWH8778屬于高速集成電子開關,可用于各種自動控制電路。它外形簡單,外圍電路簡單,內部包含過熱
關鍵詞:高頻開關電源開關穩壓電源直流穩壓電源 所屬欄目:開關電源電路圖